【会员动态】恭喜川数联多家会员单位入选四川省制造业智能化改造数字化转型供应商(第二批)名单
来源:
|
作者:scbigdata
|
发布时间: 2024-06-24
|
3963 次浏览
|
分享到:
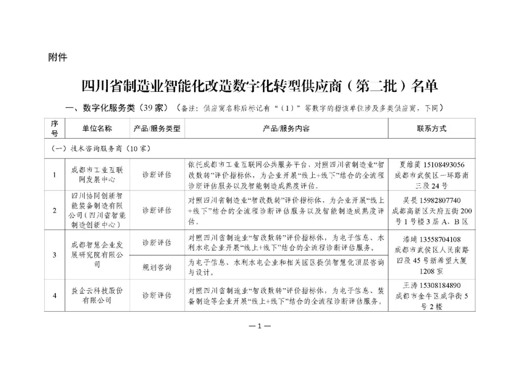
为贯彻国家和省委省政府关于推进新型工业化和加快制造业数字化转型的决策部署,不断增强“智改数转”服务和产品供给能力,深入实施制造业“智改数转”行动,按照《关于征集四川省制造业智能化改造数字化转型供应商的通知》(川经信办函〔2023〕423号)要求,经企业申报、审核推荐、形式审查、意见征求等程序,确定“成都市工业互联网发展中心”等76家单位纳入四川省制造业智能化改造数字化转型供应商资源池,现予以公布。

近日
四川省经济和信息化厅公布了
四川省制造业智能化改造数字化转型供应商
(第二批)名单
恭喜川数联多家会员单位入选!
通知原文如下:
各市(州)经济和信息化局,有关单位:
为贯彻国家和省委省政府关于推进新型工业化和加快制造业数字化转型的决策部署,不断增强“智改数转”服务和产品供给能力,深入实施制造业“智改数转”行动,按照《关于征集四川省制造业智能化改造数字化转型供应商的通知》(川经信办函〔2023〕423号)要求,经企业申报、审核推荐、形式审查、意见征求等程序,确定“成都市工业互联网发展中心”等76家单位纳入四川省制造业智能化改造数字化转型供应商资源池,现予以公布。
请各市(州)经济和信息化局面向辖区内企业做好宣传推介,组织企业与供应商开展供需对接,入选服务商要聚焦“智改数转”难点和行业个性化发展需求,加快数字化转型咨询诊断服务和系统解决方案落地,助力更多企业智能化改造和数字化转型。
附件:四川省制造业智能化改造数字化转型供应商(第二批)名单
四川省经济和信息化厅
2024年6月17日

















